OSInt documentation¶
This is an example OSInt quest for sphinxcontrib-osint. No important informations here. All this data have been collected for this example only and for testing purpose. Please don’t remove any information via PR. Open an issue on github if you think it should have been updated.
Have a nice quest
Main reports¶
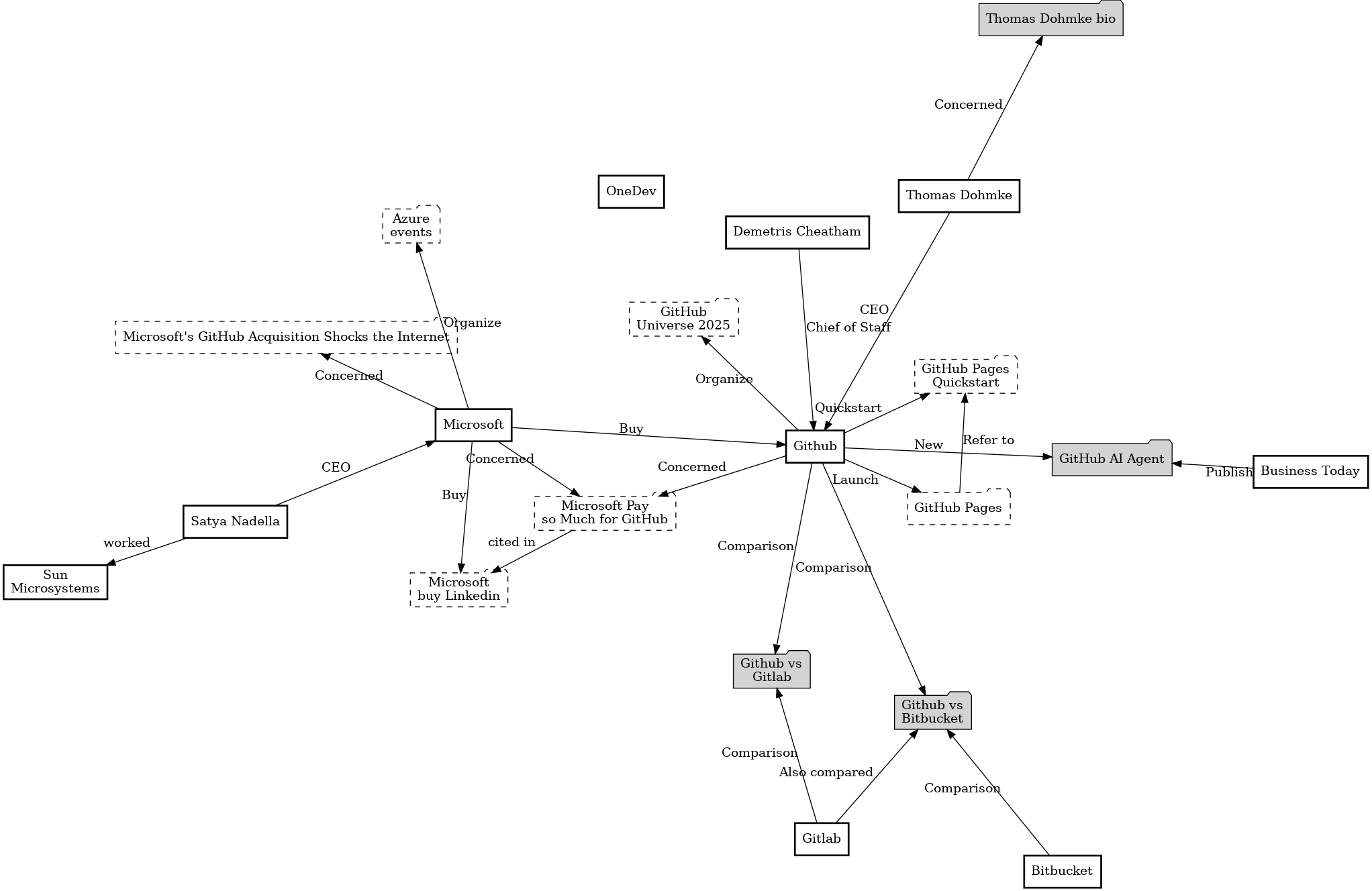
Full graph¶

Full analyse¶
Mood :
Words :
People names :
Countries :
Idents/Orgs :

Table of content¶
Other reports¶
Full report¶
Countries Cities Orgs Idents Events Relations Links Quotes Sources Whois Youtube
Countries - 1 (top) |
|||
|---|---|---|---|
Label |
Description |
Cats |
Sources |
United States |
country, geo, country |
||
Cities - 0 (top) |
|||
|---|---|---|---|
Label |
Description |
Cats |
Sources |
Orgs - 6 (top) |
|||||
|---|---|---|---|---|---|
Label |
Description |
Cats |
Country |
Idents |
Sources |
Bitbucket |
US |
||||
Business Today |
US |
||||
Github |
US |
||||
Gitlab |
US |
||||
Microsoft |
US |
||||
OneDev |
US |
||||
Idents - 10 (top) |
||||||
|---|---|---|---|---|---|---|
Label |
Description |
Cats |
Country |
Relations |
Links |
Sources |
Demetris Cheatham |
other |
US |
||||
Satya Nadella |
other |
US |
worked to Sun Microsystems, CEO to Microsoft |
|||
Thomas Dohmke |
other |
DE |
||||
Bitbucket |
US |
|||||
Business Today |
US |
|||||
Github |
US |
Chief of Staff from Demetris Cheatham, CEO from Thomas Dohmke, Buy from Microsoft |
Launch to GitHub Pages, Quickstart to GitHub Pages Quickstart, Organize to GitHub Universe 2025, Concerned to Microsoft Pay so Much for GitHub, Comparison to Github vs Bitbucket, Comparison to Github vs Gitlab, New to GitHub AI Agent |
|||
Gitlab |
US |
Comparison to Github vs Gitlab, Also compared to Github vs Bitbucket |
||||
Microsoft |
US |
CEO from Satya Nadella, Buy to Github |
Organize to Azure events, Concerned to Microsoft Pay so Much for GitHub, Buy to Microsoft buy Linkedin, Concerned to Microsoft's GitHub Acquisition Shocks the Internet |
|||
OneDev |
US |
|||||
Sun Microsystems |
US |
worked from Satya Nadella |
||||
Idents - 11 (top) |
||||||
|---|---|---|---|---|---|---|
Label |
Description |
Cats |
Country |
Begin |
End |
Sources |
Azure events |
US |
None |
None |
|||
Microsoft Launches GitHub AI Agent That Codes & Fixes Bugs, Satya Nadella Demos Live Bug Fixes |
media |
US |
2025-05-20 |
None |
||
Thomas Dohmke – Biografie |
media |
US |
2021-11-15 |
None |
||
GitHub Pages |
US |
None |
None |
|||
GitHub Pages Quickstart |
US |
None |
None |
|||
GitHub Universe 2025 - October 28-29 - San Francisco, CA |
US |
2025-10-28 |
None |
|||
Github vs Bitbucket |
media |
US |
2025-07-10 |
None |
||
Github vs Gitlab |
media |
US |
2025-07-10 |
None |
||
Microsoft to buy LinkedIn for $26.2 billion in its largest deal |
financial |
US |
2016-06-14 |
None |
||
Why Microsoft Is Willing to Pay So Much for GitHub |
financial |
US |
2018-06-06 |
None |
||
Pourquoi le rachat de GitHub par Microsoft pour 7,5 milliards de dollars choque Internet |
financial |
FR |
2018-06-05 |
None |
||
Relations - 5 (top) |
||||||
|---|---|---|---|---|---|---|
Name |
Description |
From |
To |
Begin |
End |
Sources |
Chief of Staff |
None |
None |
||||
CEO |
2014-02-04 |
None |
||||
worked |
None |
2014-01-01 |
||||
CEO |
2021-11-01 |
None |
||||
Buy |
2018-10-26 |
None |
||||
Links - 16 (top) |
||||
|---|---|---|---|---|
Name |
Description |
From |
To |
Sources |
Thomas Dohmke – Biografie |
||||
Comparison |
||||
Microsoft Launches GitHub AI Agent That Codes & Fixes Bugs, Satya Nadella Demos Live Bug Fixes |
||||
Comparison |
||||
Comparison |
||||
Concerned |
||||
Launch |
||||
New |
||||
GitHub Universe 2025 - October 28-29 - San Francisco, CA |
||||
Quickstart |
||||
Also compared |
||||
Comparison |
||||
Microsoft to buy LinkedIn for $26.2 billion in its largest deal |
||||
Why Microsoft Is Willing to Pay So Much for GitHub |
||||
Pourquoi le rachat de GitHub par Microsoft pour 7,5 milliards de dollars choque Internet |
||||
Organize |
||||
Quotes - 2 (top) |
|||
|---|---|---|---|
Name |
Description |
Quote |
Sources |
Refer to |
|||
cited in |
Microsoft Pay so Much for GitHub from Microsoft buy Linkedin |
||
Sources - 20 (top) |
|||||||
|---|---|---|---|---|---|---|---|
Name |
Description (link) |
Orgs |
Idents |
Relations |
Events |
Links |
|
Microsoft Launches GitHub AI Agent That Codes & Fixes Bugs, Satya Nadella Demos Live Bug Fixes |
|||||||
Microsoft to buy LinkedIn for $26.2 billion in its largest deal |
|||||||
Pourquoi le rachat de GitHub par Microsoft pour 7,5 milliards de dollars choque Internet |
|||||||
Whois - 1 (top) |
||
|---|---|---|
Name |
Description |
Infos |
microsoft.com |
||
YtChannel - 1 (top) |
||
|---|---|---|
Name |
Description |
Infos |
GitHub Yneloutube chan |
||
Full csvs¶
Todo list¶
Todo
check this info with chatGpt