OSInt¶
Github¶
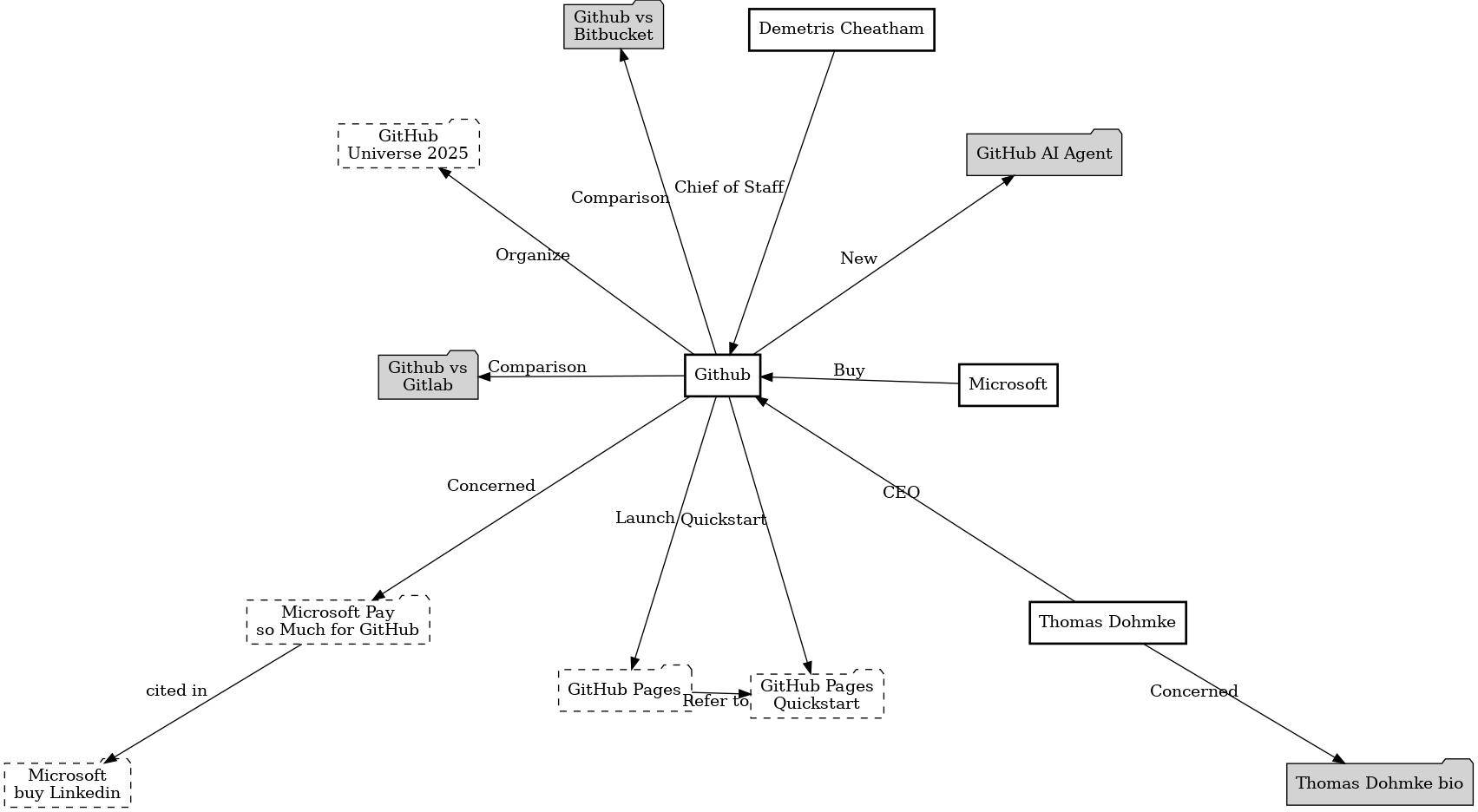
Github graph¶

Github carto¶
Github

Github analyse¶
Words :
Github report¶
Countries Cities Orgs Idents Events Relations Links Quotes Sources Whois Youtube
Countries - 1 (top) |
|||
|---|---|---|---|
Label |
Description |
Cats |
Sources |
United States |
country, geo, country |
||
Cities - 0 (top) |
|||
|---|---|---|---|
Label |
Description |
Cats |
Sources |
Orgs - 1 (top) |
|||||
|---|---|---|---|---|---|
Label |
Description |
Cats |
Country |
Idents |
Sources |
Github |
US |
||||
Idents - 4 (top) |
||||||
|---|---|---|---|---|---|---|
Label |
Description |
Cats |
Country |
Relations |
Links |
Sources |
Demetris Cheatham |
other |
US |
||||
Thomas Dohmke |
other |
DE |
||||
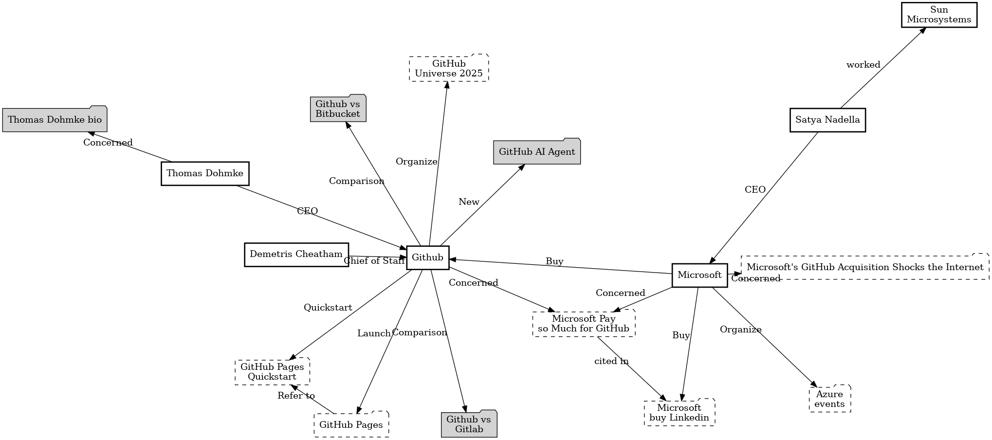
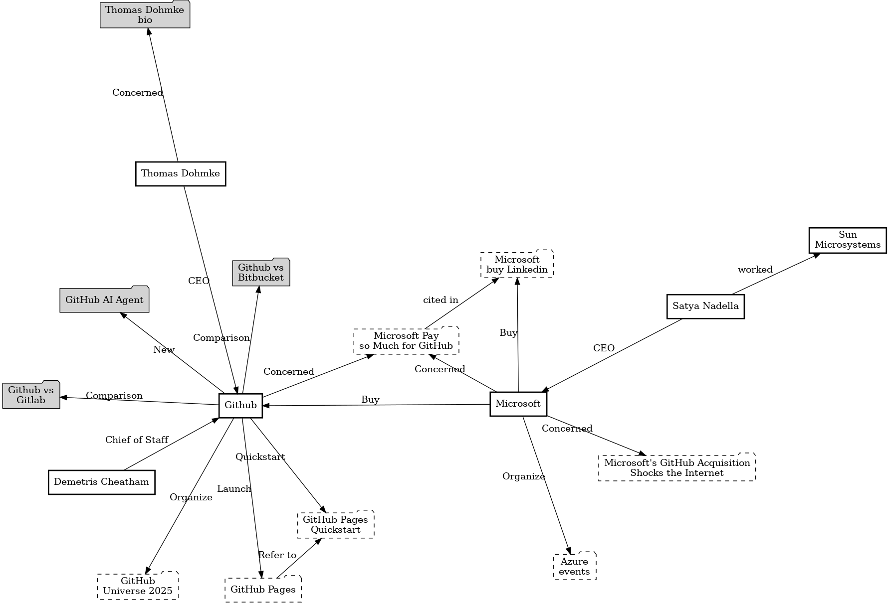
Github |
US |
Chief of Staff from Demetris Cheatham, CEO from Thomas Dohmke, Buy from Microsoft |
Launch to GitHub Pages, Quickstart to GitHub Pages Quickstart, Organize to GitHub Universe 2025, Concerned to Microsoft Pay so Much for GitHub, Comparison to Github vs Bitbucket, Comparison to Github vs Gitlab, New to GitHub AI Agent |
|||
Microsoft |
US |
CEO from Satya Nadella, Buy to Github |
Organize to Azure events, Concerned to Microsoft Pay so Much for GitHub, Buy to Microsoft buy Linkedin, Concerned to Microsoft's GitHub Acquisition Shocks the Internet |
|||
Idents - 9 (top) |
||||||
|---|---|---|---|---|---|---|
Label |
Description |
Cats |
Country |
Begin |
End |
Sources |
Microsoft Launches GitHub AI Agent That Codes & Fixes Bugs, Satya Nadella Demos Live Bug Fixes |
media |
US |
2025-05-20 |
None |
||
Thomas Dohmke – Biografie |
media |
US |
2021-11-15 |
None |
||
GitHub Pages |
US |
None |
None |
|||
GitHub Pages Quickstart |
US |
None |
None |
|||
GitHub Universe 2025 - October 28-29 - San Francisco, CA |
US |
2025-10-28 |
None |
|||
Github vs Bitbucket |
media |
US |
2025-07-10 |
None |
||
Github vs Gitlab |
media |
US |
2025-07-10 |
None |
||
Microsoft to buy LinkedIn for $26.2 billion in its largest deal |
financial |
US |
2016-06-14 |
None |
||
Why Microsoft Is Willing to Pay So Much for GitHub |
financial |
US |
2018-06-06 |
None |
||
Relations - 3 (top) |
||||||
|---|---|---|---|---|---|---|
Name |
Description |
From |
To |
Begin |
End |
Sources |
Chief of Staff |
None |
None |
||||
CEO |
2021-11-01 |
None |
||||
Buy |
2018-10-26 |
None |
||||
Links - 8 (top) |
||||
|---|---|---|---|---|
Name |
Description |
From |
To |
Sources |
Thomas Dohmke – Biografie |
||||
Comparison |
||||
Comparison |
||||
Concerned |
||||
Launch |
||||
New |
||||
GitHub Universe 2025 - October 28-29 - San Francisco, CA |
||||
Quickstart |
||||
Quotes - 2 (top) |
|||
|---|---|---|---|
Name |
Description |
Quote |
Sources |
Refer to |
|||
cited in |
Microsoft Pay so Much for GitHub from Microsoft buy Linkedin |
||
Sources - 11 (top) |
|||||||
|---|---|---|---|---|---|---|---|
Name |
Description (link) |
Orgs |
Idents |
Relations |
Events |
Links |
|
Microsoft Launches GitHub AI Agent That Codes & Fixes Bugs, Satya Nadella Demos Live Bug Fixes |
|||||||
Whois - 1 (top) |
||
|---|---|---|
Name |
Description |
Infos |
YtChannel - 1 (top) |
||
|---|---|---|
Name |
Description |
Infos |
Download full json of the analyse :
Github analyse¶
Microsoft and Github¶
Microsoft and Github graph¶
Microsoft and Github graph

Satya Nadella¶
Satya Nadella

Mircrosoft and Github csvs¶
Mircrosoft and Github

Mircrosoft and Github

Mircrosoft and Github
None : GitHub Pages
None : GitHub Pages Quickstart
None : Azure events
2016-06-14 : Microsoft buy Linkedin
2018-06-05 : Microsoft's GitHub Acquisition Shocks the Internet
2018-06-06 : Microsoft Pay so Much for GitHub
2021-11-15 : Thomas Dohmke bio
2025-05-20 : GitHub AI Agent
2025-07-10 : Github vs Bitbucket
2025-07-10 : Github vs Gitlab
2025-10-28 : GitHub Universe 2025
Financial data¶
Financial graph¶

Financial sources¶
Roles¶
This is a link showing the label/description of the source Github or the url https://github.com/.